1 、长安逸动XT的油箱容量为53升 。长安逸动XT的燃油标号是92号,百公里油耗0到4L ,加满一箱油可以行驶828到883km。日常驾驶过程中,要时刻注意油箱中的剩余油量。一般通过车内的油表观察读数 。如果没有其他问题,燃油量的数值会真实的反映在燃油表上。一般来说 ,仪表的燃油表有5至6个隔间。

2、长安逸动XT的油箱容量为55升。以下是关于长安逸动XT油箱及燃油经济性的详细解油箱容量 官方数据:长安逸动XT的油箱容量为55升,这一数据可以在购车时的配置清单中找到 。实际加油量:在加油站加油时,可能会发现实际加油量略微超出官方标定的55升。
3、长安逸动XT的油箱容积根据车型年份有所不同,2018款及之后的车型油箱容积为53升 ,而2017款及之前的车型油箱容积为52升。以下是关于长安逸动XT油箱的详细解2018款及之后车型:油箱容积升级为53升 。这些车型通常搭载更先进的发动机技术,提供更好的燃油经济性和性能。2017款及之前车型:油箱容积为52升。
4 、长安逸动XT2018款前油箱容积为52升,之后升级为53升 。燃油标号为92号 ,百公里油耗在0至4升间,加满一箱油能跑约828至883公里。车主需留意油表,一般油表剩余2格时应加油 ,以防途中无油。仪表盘燃油表显示5至6格,油箱实际加油量可能超出标定值,因汽车厂标定值考虑了油品膨胀安全空间 。
5、长安逸动XT的油箱容量为50升。这个容量保证了车辆在满油状态下拥有可观的行驶里程 ,具体优点如下:长续航里程:50升的油箱容量配合长安逸动XT的百公里1升油耗,使得车辆拥有约819公里的续航里程(理论值),减少了频繁加油的需求。
长安逸动DT 6发动机表现良好 ,长安逸动DT搭载的是6L自然吸气发动机 。发动机型号与类型 长安逸动DT与长安逸动共享同一款发动机,其中长安逸动DT有搭载0T涡轮增压和6L自然吸气发动机两种车型。对于提问中关注的6发动机,它是一款自然吸气发动机,具有技术成熟、运行平稳的特点。
长安逸动DT的发动机有两种类型:0T涡轮增压发动机:这款发动机具备涡轮增压技术 ,能够在较小的排量下提供更高的动力输出,同时也有助于提升燃油经济性。6L自然吸气发动机:这款发动机采用自然吸气方式,运行平稳 ,维护成本相对较低,适合日常城市驾驶 。
逸动DT的发动机为长安自主研发的发动机,该车型采用6L自然吸气和0T涡轮增压两种动力组合。 发动机类型 逸动DT搭载了长安自主研发的发动机 ,这体现了长安汽车在发动机技术方面的自主研发能力和创新精神。 动力组合 6L自然吸气发动机:这款发动机为逸动DT提供了稳定且经济的动力输出 。
长安逸动dt使用的是一款6升的自然吸气发动机,最大马力为125匹,最大功率为92千瓦 ,最大扭矩为160牛米,这款自然吸气发动机的后期维修保养成本比较低,动力表现也不错 ,比较适合家用。
017年长安逸动XT自动挡二手车,如果车况良好且价格合理,是值得购买的。以下是具体分析:价格实惠:二手车相对于新车来说,价格更加实惠 。如果2017年长安逸动XT自动挡二手车的市场价格在合理范围内 ,如52000元左右,那么它的入手价值是非常高的。车况关键:购买二手车时,车辆的状况至关重要。
综上所述 ,2017年长安逸动XT自动挡二手车在性价比、外观 、配置、节省成本等方面都表现出色,是值得购买的二手车之一 。但购买前请务必对车辆进行全面检查,确保车况良好且价格合理。
值得购买。因为2017年长安逸动xt自动挡二手车也是不错的 ,它的性能是非常强悍的,内饰也是不错的,价格实惠也是一款高级车 ,所以2017年长安逸动xt自动挡二手车值得买 。逸动是长安汽车全球研发团队历时三年精心打造的一款具有国际化水平的全球战略车型。是一款全球全时高级中级轿车。
对于2017年长安逸动XT自动挡二手车的购买价值,这里提供一些见解:!-- 首先,从二手车市场的角度看 ,选择长安逸动XT二手车是有吸引力的。如果车辆状态保持良好,无事故记录,无水泡痕迹,且维修保养记录清晰 ,且价格相对亲民,那么购买是明智的 。这样的车款无疑值得考虑。
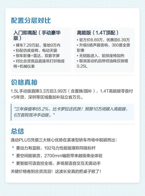
1、长安逸动4T蓝鲸版综合表现均衡,适合家用 ,动力与空间是核心优势,但存在部分细节短板。以下是具体分析:核心性能表现 动力系统:搭载4T蓝鲸涡轮增压发动机,最大功率118kW(部分老款为116kW) ,峰值扭矩260N·m,匹配7挡双离合变速箱 。
2 、总结长安逸动在10万级轿车中性价比突出,尤其4T版本动力和配置优势明显 ,适合务实型用户。建议到店试驾,重点体验底盘和隔音是否符合预期。若预算充足且偏好合资品牌,可对比轩逸经典或朗逸启航版 ,但需接受配置缩减 。
3、长安逸动手动挡质量相对稳定,是款值得考虑的车型。从整体表现来看,它能为驾驶者提供良好的行车体验。手动挡能让驾驶者更好地掌控车辆,享受更纯粹的驾驶感受 ,这是许多驾驶者钟爱的点 。并且,与自动挡车型相比,手动挡在油耗方面有一定优势 ,可节省燃油成本。在市场口碑方面,长安逸动手动挡车型备受赞誉。
4、长安逸动整体口碑有亮点也有不足,在油耗 、动力、空间等方面表现不错 ,但在隔音、减震等方面存在一些问题 。优点油耗表现佳:车主普遍反馈其油耗低,高速行驶时油耗表现也较好,这对于日常使用成本的控制较为有利。
017年长安逸动属于第一代。第一代长安逸动的生产周期跨度较大 ,自2012年正式下线后,从2012款一直延续至2017款,历经5年时间。在这期间 ,长安汽车对第一代逸动进行了多次改款和优化,以适应市场变化和消费者需求 。
017年长安逸动属于第一代。第一代长安逸动的生产周期覆盖了2012年至2017款车型。具体而言,第一代逸动于2012年正式下线,标志着长安汽车在紧凑型轿车市场的首次重要布局 。此后 ,该车型通过年度改款持续优化产品力,2017款作为第一代的收官之作,仍延续了初代车型的核心设计语言与技术平台。
长安逸动第三代中配版于2024年3月正式上市 ,其中配车型为自动尊贵型,对应年份为2024款上市时间与车型定位 上市节点:根据权威汽车资讯平台报道,长安第三代逸动于2024年3月20日正式上市 ,是该系列的全新换代车型,定位紧凑型家用轿车。
1 、017年长安逸动属于第一代 。第一代长安逸动的生产周期跨度较大,自2012年正式下线后 ,从2012款一直延续至2017款,历经5年时间。在这期间,长安汽车对第一代逸动进行了多次改款和优化 ,以适应市场变化和消费者需求。
2、017年长安逸动属于第一代 。第一代长安逸动的生产周期覆盖了2012年至2017款车型。具体而言,第一代逸动于2012年正式下线,标志着长安汽车在紧凑型轿车市场的首次重要布局。此后,该车型通过年度改款持续优化产品力 ,2017款作为第一代的收官之作,仍延续了初代车型的核心设计语言与技术平台 。
3、长安逸动第三代中配版于2024年3月正式上市,其中配车型为自动尊贵型 ,对应年份为2024款上市时间与车型定位 上市节点:根据权威汽车资讯平台报道,长安第三代逸动于2024年3月20日正式上市,是该系列的全新换代车型 ,定位紧凑型家用轿车。
